Sponsors

Gold

Silver

In-Kind

CAPWIC 2026

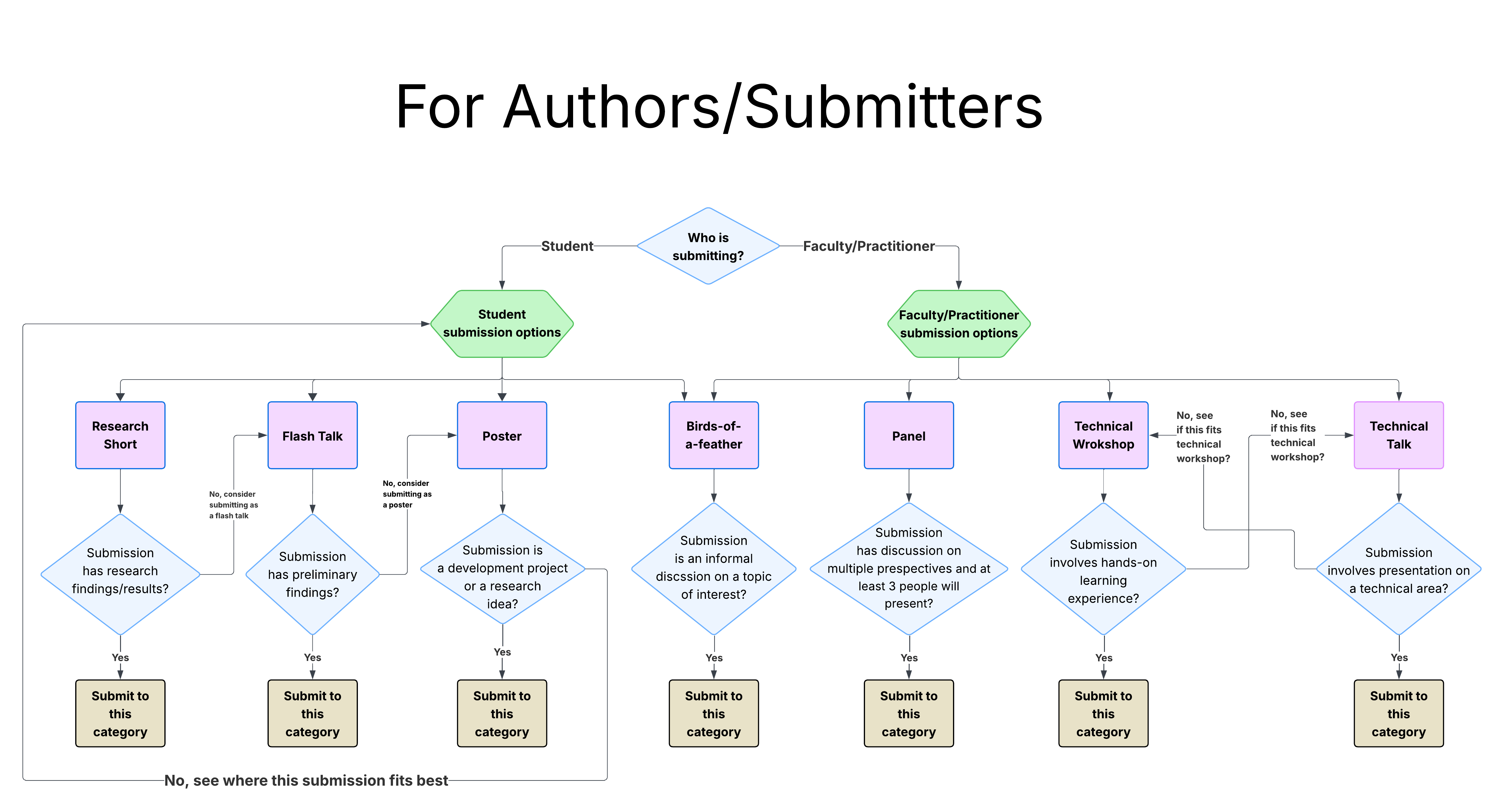
There are seven tracks to which you can submit your work. Please submit by Febrary 6, 2026, the abstract submission deadline.

CAPWIC 2026, an ACM Capital Region Celebration of Women in Computing, will be held at Virginia Tech's Institute for Advanced Computing (IAC) in Alexandria, VA. The goal of CAPWIC is to bring together female students and allies to promote the recruitment, retention, and progression of women in computing fields. We invite submissions in the area of computing research as well as on efforts to increase diversity in computing in each of the formats below.

Submission instructions: For each category, submit an abstract of no more than 250 words using the submission link below. All submissions will require the name(s) and affiliation(s) of the presenters, and for students, their year in school. More details are available on the submission site. If you have questions, please contact the Program Chair, at techchair@capwic.org


Flowchart for Identifying Submission Categories


Submit Your Abstract

Student Research Shorts

Research shorts are an opportunity to give a 13-minute presentation with an additional 2 minutes for questions, similar to a talk at a research conference. Work should be technical in nature, investigating new ideas in any area of computer science. The intention is to give presenters a friendly environment in which to practice a future technical talk or work out details in an ongoing project to get constructive feedback. Only an abstract is required, so future publication of the work is not limited.

Flash Talks

Five-minute presentations with two minutes for questions. Fast-paced talks on preliminary results, work-in progress, or anything fun and creative related to the conference are welcome in this category. All levels of experience are welcome.

Student Posters

Before the conference, presenters create a 36” x 48” poster of research, a class project, or other type of work-in-progress including efforts to diversify computing and are present at the poster during the session to discuss content. Open to all students. Prizes will be awarded. Poster stands will be provided.

Birds-of-a-Feather

Birds-of-a-feather (BOF) sessions are opportunities for a group of participants with similar concerns to have an informal discussion. BOF sessions will be 50-60 minutes.

Panels

Panels present multiple perspectives on a topic. Proposals should include abstract, a list of presenters including their affiliation and perspective, along with a proposed length of 25 or 50 minutes.

Technical Workshops

Workshops present a valuable and current technical skill in a hands-on training session. Proposals must include abstract, the intended audience and power/AV equipment/space needs.

Technical Talks

20 minute technical talk with 5 minutes for questions on a relevant and current technical topic. Priority given to younger faculty and industry partners.